原文来源:https://mp.weixin.qq.com/s/tp9H0IR9a4SWBioLMCDehA
架构师(JiaGouX)|我们都是架构师!架构未来,你来不来?
最近半年写/用 Agent 的人,大概率都踩过同一类坑:模型未必是瓶颈,系统一"动手",工程侧立刻露馅。并发乱、状态飘、日志不可读、工具权限没边界、失败不可回放……最后你会发现,提示词再华丽,也兜不住这些问题。
这篇我想把 OpenClaw(Clawdbot)的架构拆开讲清楚。我更关心的是:它怎么把这类系统做得更稳、更可控。
起因是我在 X 上刷到一条关于 Clawdbot 架构的拆解帖。它不是"神话能力",而是用一套很工程的语言,把组件边界、执行链路、可靠性取舍讲得很清楚。
原帖作者 @Hesamation 的出发点很实在:他想搞清楚 Clawdbot 的记忆系统到底怎么工作、可靠性如何。最后他发现,真正值得学的不是"它能做什么",而是"它怎么把这些事做得更稳"。
太长不看版(6 条)
- OpenClaw 的本体是 TypeScript CLI 进程,外加一个负责多渠道接入的 Gateway Server;它不是 Web App。
- 它把可靠性放在第一位:默认串行,显式并行(lane queue)。并发不是"性能技巧",先是"可靠性问题"。
- Agent Runner 更像一条装配线:模型选择与 Key 冷却、Prompt 组装、历史加载、上下文窗口守护,然后驱动工具循环。
- 记忆不神秘:JSONL 转录(可回放)+ Markdown 记忆文件(可编辑);检索用 向量 + 关键词 混合,落在 SQLite(FTS5)。
- 工具调用的安全边界必须系统化:allowlist + 结构化拦截(重定向/命令替换/子 Shell/链式执行等直接拒绝),别把"自觉"当机制。
- 浏览器不主要靠截图:用 语义快照(Accessibility Tree/ARIA) 把"看网页"降维成"读结构",成本更低、成功率更稳。
图 1:原始架构图(原图)

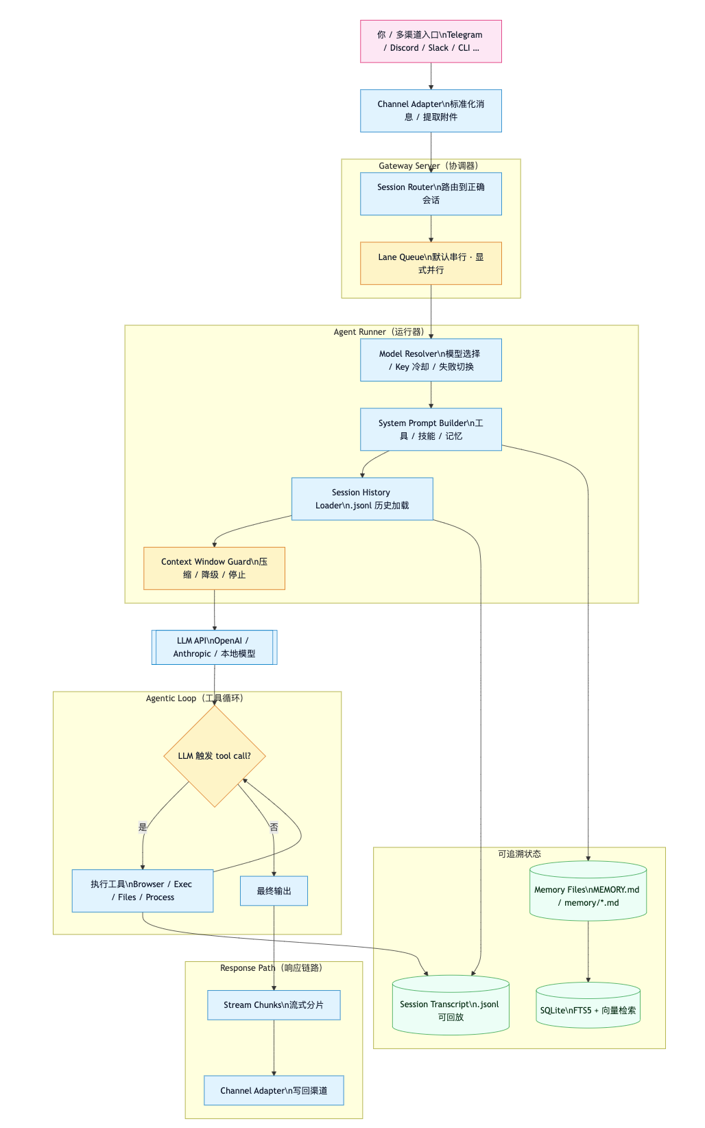
图 2:OpenClaw 核心链路

先把它放回正确的分类:它到底是什么
很多人聊 Agent,一开口就是"自治"“多智能体"“进化”。但落地时,你更需要先回答一句话:你做的是聊天机器人,还是"能在你的机器上执行工具的系统”?
OpenClaw 的定位很明确:它是一个 运行在你机器上的进程,负责三件事:
- 接收来自不同渠道的消息(Telegram、Discord、Slack 等)。
- 调用 LLM API(OpenAI、Anthropic、本地模型等)。
- 在本地或受控环境里执行工具(Shell、文件、浏览器、进程),再把结果回写给你。
这句话看起来朴素,但它把架构重心直接钉死了:执行的可控性、状态的可追溯性、失败的可解释性。
一条主链路讲清楚:消息进来之后发生了什么
把 OpenClaw 翻译成工程视角,就是一条清晰的流水线:
- Channel Adapter:把不同渠道的输入统一成标准消息,并提取附件。
- Gateway Server:会话协调器,决定这条消息应该进入哪个会话、排到哪个队列。
- Lane Queue:每个会话默认串行;确实低风险的任务才允许并行。
- Agent Runner:拼上下文、选模型、发起调用,驱动工具循环。
- Agentic Loop:模型提出 tool call → 执行 → 结果回填 → 下一轮,直到输出或触达上限。
- Response Path:把最终内容流式回写到渠道,同时把全过程写入可回放的转录(JSONL)。
这类架构的价值不在"酷",在于边界清楚:你一眼能看懂"问题卡在哪一步",也更容易把问题隔离。再补一个很实用但经常被忽略的点:响应链路本身也应该被当成系统的一部分。
原帖里提到 LLM 调用是流式输出,最终响应通过渠道回到用户;同时会话会被持久化成 JSONL(每行一个 JSON,对应用户消息、工具调用、执行结果、模型响应等)。这意味着"看到的输出"只是表层,下面还有一条可回放的证据链。
默认串行,显式并行:lane queue 为什么这么关键
我见过太多 Agent 项目,最开始只是想"多开几个 async/await",结果半年后变成三件事:
- 日志像毛线团,交织在一起看不懂。
- 共享状态一多,竞态条件(race condition)开始像幽灵一样出现。
- “偶现"占据你绝大多数调试时间。
OpenClaw 的克制在于:它把并发的选择权,从"开发者随手写的异步"收回到一个显式的系统约束里。这个思路也和 Cognition 的 “Don’t Build Multi-Agents” 博文不谋而合:简单的 async 设置会让你陷入日志交织、状态竞争的泥潭。
lane queue 的直觉
- 每个会话有自己的"泳道”(lane)。
- 泳道里默认 串行执行。
- 只有你明确标注"低风险、可并行"的任务,才会进入并行泳道(例如某些定时任务)。
这会强迫你换一个心理模型:从"我该锁哪里"转到"哪些任务真的能安全并行"。Lane 是对队列的一层抽象,把"串行"作为默认架构,而不是事后补丁。作为开发者,你正常写代码,队列帮你处理竞态条件。
让并发"站到台前"
工程上我建议你把并发决策做成三个层级:
- 默认串行:先保证任何链路都能稳定复现。
- 显式并行:只开放少数"无共享状态/幂等/可重试"的任务。
- 隔离失败域:并行任务失败,不影响主会话;失败能在日志里单独定位。
你会发现,这套约束比"并发技巧"更值钱,因为它减少了你未来的 debug 成本。
图 3:lane queue 的并发策略

Agent Runner:把"提示词工程"变成"上下文装配线"
真正能跑起来的系统,往往把提示词当成装配线上的一环,而不是宗教。在 OpenClaw 的描述里,Runner 做的事很具体:
- Model Resolver:决定用哪个模型;Key 失效标记冷却并切换;主模型失败自动换备用。
- System Prompt Builder:动态拼装系统提示词,把工具、技能、记忆整合进去。
- Session History Loader:加载会话历史(来自
.jsonl转录)。 - Context Window Guard:上下文快满时压缩(总结)或降级/停止,避免"撑爆以后才知道"。
这套拆分带来两个立刻可感知的收益:
- 你能把"模型质量"和"系统质量"拆开看:模型波动时,系统依然可控。
- 你能做复盘:因为历史、工具调用、工具结果都是结构化记录,能回放、能对账。
顺着这条线,原帖还强调了 LLM 调用层的两个点:
- 流式输出:让"生成过程"可观察,也更利于把中间态回传给上层。
- 多厂商抽象:同一层对接不同模型提供方;如果模型支持,还可以请求"扩展思考"能力。
工程上这意味着:你不该把"换模型/换 Key/失败兜底"写散在业务逻辑里,而是收敛在 Runner 的职责边界里。
Agentic Loop:奇迹发生的地方,也是事故高发区
工具循环大家都懂:tool call → 执行 → 回填 → 下一轮,直到输出或触达轮次上限(例如 20 轮)。但工程上真正需要盯住的是三件事:
- 终止条件:什么时候该停?停得是否可解释?
- 工具输出的格式:工具返回是"日志",还是"可被模型消费的证据"?
- 回填策略:回填太多撑爆上下文,回填太少模型又失明。
Context Window Guard 的价值也在这里:把"上下文爆炸"做成显式组件,而不是靠经验拍脑袋。你可以不追求每次都成功,但你不能接受失败时无从定位。
记忆:别神化,文件也能打
我很喜欢它对"记忆"的去神秘化处理:简单、可解释、可迁移。它主要靠两条线:
- JSONL 会话转录:每一行一个 JSON 对象,包含用户消息、工具调用、执行结果、模型响应。
- Markdown 记忆文件:放在
MEMORY.md或memory/目录下。
这相当于把记忆拆成两类:
- “发生过什么”(转录,偏事实、偏审计)
- “应该记住什么”(摘要与沉淀,偏经验、偏复用)
检索:向量 + 关键词的混合
很多系统只做向量检索,最后会踩一个坑:你以为找的是"精确概念",结果召回一堆"语义相近但不对"的东西。OpenClaw 的思路更稳一点:向量检索负责语义召回,关键词匹配负责精确命中。
原帖给了一个很直观的例子:你搜 “authentication bug”,系统既能命中写了 “auth issues” 这种同义表达(语义),也能命中精确短语(关键词)。这能明显降低"看起来相关但其实不对"的噪声。
实现上它用 SQLite:
- 向量搜索:SQLite(向量索引实现细节不展开,重点在"落地到同一个存储")。
- 关键词搜索:SQLite FTS5。
嵌入模型(embedding provider)是可配置的。
同步:Smart Syncing + 文件监控
记忆文件更新也不需要一套"专用记忆 API"。更朴素的方式就够了:Agent 用"写文件工具"写入 memory/*.md,文件监控器检测到变化后触发同步与索引更新。
它还提到一个细节:新对话开始时,会有一个钩子把上一轮对话抓出来,写一份 Markdown 总结。你可以把它理解成"把经验沉淀变成默认动作",而不是全靠用户手动整理。
这点我很认可:工具越底层,越不容易被你自己未来的"架构升级"搞死。
原帖作者也提到,这套记忆系统和 @CamelAIOrg 实现的工作流记忆非常相似:没有复杂的记忆合并,没有按周/月的记忆压缩。简单可解释,胜过复杂的意大利面。
代价:没有遗忘曲线
它的记忆会长期保存,旧记忆与新记忆权重接近,也就意味着"它不太会自然遗忘"。这既是优势也是风险:
- 优势:可追溯、可解释,复盘方便。
- 风险:过期经验可能持续被召回;你需要显式的版本化、有效期或冲突解决策略。
如果你打算照抄这一套,我建议至少补两个机制:
- 给记忆加
updated_at与confidence的元信息(哪怕只是写在 Markdown 里)。 - 定期把"已过期/已被推翻"的结论写成一条新记忆,覆盖旧结论,而不是悄悄删掉。
工具与"电脑操作":强大,但别自欺欺人
OpenClaw 给 Agent 的能力很直白:你给它一台电脑,它就能用。它的 exec 工具支持三种执行环境:
- 沙箱(Sandbox):默认在容器里跑命令。
- 宿主机:直接在本机执行。
- 远程设备:在远程机器执行。
配套还有三类常见能力:
- 文件系统工具:读、写、编辑。
- 浏览器工具:基于 Playwright,并使用语义快照。
- 进程管理:启动后台任务、查看状态、终止进程。
这里我要强调一句很现实的话:只要你允许"宿主机执行",你就等于把最终责任从系统转交给了用户本人。所以后面那套安全护栏,才显得没那么"锦上添花",而更像必需品。
安全:护栏不靠祈祷,靠 allowlist
很多人做工具调用安全,最后会变成一句话:“请模型不要做危险操作”。这在工程上等同于没有。
OpenClaw 的做法更像 Claude Code:维护一个 允许列表(allowlist),把"能跑什么命令"当成一个可审计的配置文件。
原帖里给了一个示例:配置会记录每个 agent 允许的命令模式,以及上次使用时间。大概长这样(示意):
{
"agents": {
"main": {
"allowlist": [
{ "pattern": "/usr/bin/npm", "lastUsedAt": 1706644800 },
{ "pattern": "/opt/homebrew/bin/git", "lastUsedAt": 1706644900 }
]
}
}
}
另外,一些"明显安全"的命令会被默认放行(比如 jq、grep、cut、sort、uniq、head、tail、tr、wc)。
同时,它还做了一个我很喜欢的判断:不仅拦命令本身,还拦 危险的 Shell 结构,比如:
- 重定向(
>) - 命令替换(
$(...)) - 子 Shell(
(...)) - 链式执行(
||/&&)
原帖给了几个会被直接拒绝的例子:
# 这些在执行前就会被拒绝:
npm install $(cat /etc/passwd) # 命令替换
cat file > /etc/hosts # 重定向
rm -rf / || echo "failed" # 链式执行
(sudo rm -rf /) # 子 Shell
为什么这很重要?因为真正的攻击,往往会把危险行为藏在一段看起来无害的组合里,而不是明着写"直接跑 rm"。你可以把这套机制理解成一句话:**在用户允许的范围内,尽可能给 Agent 自主权。**你不需要在提示词里反复喊"别乱来"。系统层面直接定义"你最多只能走到哪",效果会更稳定。
浏览器:语义快照,比截图更像"工程选择"
OpenClaw 的浏览器工具不以截图为主,而是使用 语义快照(Semantic Snapshots)。本质是把网页转成可访问性树(Accessibility Tree / ARIA)的结构化文本,让 Agent"读结构"而不是"看像素"。
Agent 看到的页面大概是这样:
- button "Sign In" [ref=1]
- textbox "Email" [ref=2]
- textbox "Password" [ref=3]
- link "Forgot password?" [ref=4]
- heading "Welcome back"
- list
- listitem "Dashboard"
- listitem "Settings"
它带来的优势非常现实:
- 体积:截图可能到 5MB 级别;语义快照往往不到 50KB。
- 成本:Token 开销通常只是图像方案的一小部分。
- 精度:从"点坐标"变成"选节点引用",成功率更稳定。
- 速度:纯文本解析比 CV 处理快得多。
你可以把它当成一种工程化取舍:只要任务不是强视觉依赖(比如识别图表细节、读验证码、找颜色差异),语义快照往往更可靠。浏览网页本质上不一定是视觉任务——这是语义快照能成立的前提。
我会怎么抄:10 个可以直接落地的改造点
如果你正在做 Agent 工程化,这里是我觉得"抄了就能立刻变稳"的 10 件事:
- 默认串行先跑稳:先让一条链路稳定复现,再谈并行与性能。
- 把并发变成系统决策:lane queue + 会话隔离;并行必须显式声明。
- Runner 组件化:Model Resolver / Prompt Builder / History Loader / Context Guard 拆开,便于替换与观测。
- 把工具调用当事件:每次 tool call 都写 JSONL(请求/参数/结果/耗时/错误码),能回放。
- 工具输出做"证据化":工具返回尽量结构化(表格/JSON 摘要),避免把噪声日志塞满上下文。
- 记忆先文件化:
MEMORY.md/memory/*.md配上updated_at、来源、置信度,比黑盒 DB 更可控。 - 检索别只押向量:向量召回 + 关键词精确命中;必要时加"必须命中词"的 hard filter。
- 安全从 allowlist 开始:允许什么、拒绝什么,写成配置;危险 shell 结构直接拒绝。
- 浏览器优先语义快照:能读结构就别看像素;把强视觉任务单独隔离(验证码/图表/颜色等)。
- 失败要可解释:把"环境不满足/偶发失败/策略拦截"分开报错,别让用户只看到一句"失败了"。
收个尾:工程化 Agent 的"现实感"
我越来越觉得,Agent 真正的分水岭是:失败时你能不能解释清楚。至于"能不能做",反而没那么稀缺了。提示词当然重要,模型当然重要。但真正让系统可用的,是这些看似朴素的工程约束:队列、日志、文件、allowlist、可访问性树。它们不性感,却很可靠。
参考
- 原帖作者:ℏεsam(X:@Hesamation)
- OpenClaw:
https://deepwiki.com/openclaw/openclaw - 相关实现解读:
https://x.com/Hesamation/article/2017038553058857413